In the specialized world of industrial gas handling, certain applications demand more than just compression—they demand purity, safety, and absolute reliability. When the gas being processed is valuable, hazardous, or requires zero contamination, standard compression technologies often fall short. This is where the diaphragm compressor stands alone as the engineering solution of choice.
At Xuzhou Huayan Gas Equipment Co., Ltd., we have dedicated over 40 years to mastering this sophisticated technology. Our diaphragm compressors are trusted worldwide for handling the most challenging gases, from high-purity rare gases to volatile industrial media. But what exactly sets a diaphragm compressor apart, and how does this remarkable machine work?
Understanding the Diaphragm Compressor
A diaphragm compressor is a specialized type of reciprocating compressor that uses a flexible membrane—the diaphragm—to compress gases. Unlike conventional piston compressors where the gas comes into direct contact with lubricated cylinder walls and moving parts, a diaphragm compressor creates a hermetic seal between the mechanical drive system and the gas being compressed.
This design is not merely a variation; it is a fundamental reimagining of how compression can be achieved without compromising the medium being processed. The diaphragm, typically made of high-strength metallic or elastomeric materials, acts as an impermeable barrier that flexes to create pressure while ensuring that the gas never touches oil, seals, or mechanical components.
The Working Principle: A Symphony of Hydraulics and Precision
The operation of a diaphragm compressor is an elegant interplay between a hydraulic drive system and a gas compression chamber, separated by the diaphragm membrane. Here is a detailed breakdown of how it works:
The Core Components
- Gas Cylinder Head: Contains the gas cavity with precisely contoured concave surfaces and houses the inlet and discharge valves.
- Hydraulic System: Includes a motor-driven crankshaft, reciprocating piston, and hydraulic fluid.
- Diaphragm Assembly: One or more flexible metal diaphragms clamped between the gas head and oil plate, creating a perfect seal.
- Valve Systems: Self-actuating inlet and discharge valves that respond to pressure differentials.
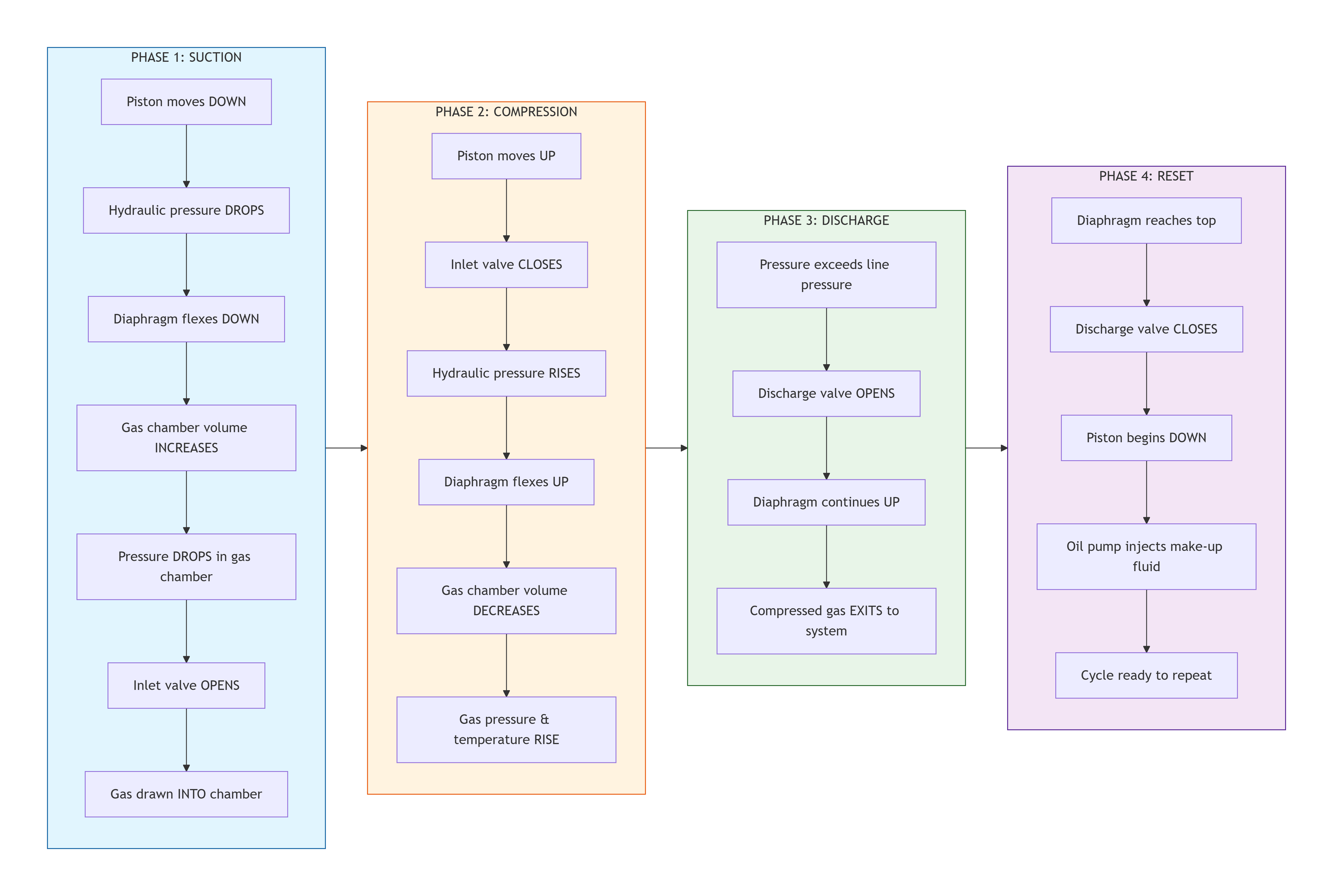
The Operating Cycle
1. Suction Phase (Intake)
As the crankshaft rotates, the hydraulic piston begins its downward stroke. This movement reduces pressure in the hydraulic fluid beneath the diaphragm. The diaphragm flexes downward, away from the gas head. This creates a vacuum in the gas compression chamber, causing the inlet valve to open. Gas is drawn into the chamber from the external supply.
2. Compression Phase
The crankshaft continues its rotation, now driving the hydraulic piston upward. The piston pressurizes the hydraulic oil, which in turn pushes against the diaphragm. The diaphragm flexes upward into the gas chamber, reducing its volume. Both inlet and discharge valves are closed during this initial compression, trapping the gas and causing its pressure to rise rapidly.
3. Discharge Phase
When the gas pressure inside the chamber exceeds the pressure in the discharge line, the discharge valve is forced open. The diaphragm continues its upward flexing, sweeping through the contoured cavity and pushing the high-pressure gas out of the compressor and into the downstream system or storage vessel.
4. Completion and Reset
At the peak of the stroke, the diaphragm contacts the gas head’s contoured surface, ensuring that virtually all compressed gas has been expelled—minimizing dead volume. A specialized compensating pump injects a small amount of hydraulic fluid to account for any leakage past piston rings, ensuring the system is primed for the next cycle. The piston then begins its descent, the diaphragm flexes away, and the cycle repeats.
Why Choose a Diaphragm Compressor from Huayan?
For over 40 years, Xuzhou Huayan Gas Equipment Co., Ltd. has been at the forefront of diaphragm compressor design and manufacturing. While the principles of compression are universal, the execution is where true engineering excellence shines. Here is why our diaphragm compressors are the preferred choice for critical applications:
1. Absolute Gas Purity (100% Oil-Free)
Because the diaphragm hermetically seals the gas chamber from the hydraulic drive, the process gas never contacts lubricating oil. This guarantees oil-free compression, making our compressors ideal for:
- Rare and specialty gases (helium, argon, neon)
- High-purity electronics manufacturing
- Pharmaceutical and food-grade applications
- Research and laboratory settings
2. Zero Leakage for Safety and Efficiency
The static seal design of our diaphragm compressors eliminates the dynamic seal leaks common in traditional piston compressors. This ensures zero leakage of:
- Hazardous and toxic gases
- Flammable and explosive media (hydrogen, natural gas)
- Valuable or expensive gases
- Corrosive chemicals
3. Capability to Handle the Toughest Gases
Our GZ, GL, GV, and GD series diaphragm compressors are engineered to handle the world’s most challenging gases. Whether you need to compress hydrogen for fuel cells, hydrogen chloride for chemical processing, or toxic intermediates for pharmaceutical synthesis, Huayan compressors deliver reliable performance.
4. High-Pressure Capability
Diaphragm compressors are renowned for their ability to achieve extremely high discharge pressures. Modern systems can reach up to 100 MPa (1000 bar) or more. Our engineering expertise ensures that even at these extreme pressures, purity and reliability are maintained.
5. Proven Durability and Low Maintenance
While the diaphragm is a wear component, in a well-designed Huayan system, metal diaphragms can achieve operational lives of 3,000 to 15,000 hours when working with clean gases. With fewer dynamic seals and the isolation of mechanical parts from the gas, our compressors offer higher reliability and significantly reduced maintenance requirements compared to conventional lubricated units.
6. Decades of Engineering Excellence
With 40 years of industry experience, our technical team possesses deep knowledge in metallurgy, hydraulics, and thermodynamics. This experience allows us to optimize every component for maximum efficiency and longevity.
7. Fully Customized Solutions
We understand that no two applications are identical. We offer customized design and manufacturing services to meet your exact specifications:
- Specific flow rate requirements
- Special materials for corrosive gas compatibility
- Unique mounting configurations
- Multi-stage compression for high pressure ratios
Applications Across Industries
Our diaphragm compressors serve a diverse range of critical applications worldwide:
| Industry | Typical Gases | Common Applications |
|---|---|---|
| Energy | Hydrogen, CNG | Fueling stations, hydrogen storage |
| Chemical | HCl, Cl₂, SO₂, Phosgene | Chemical synthesis, processing |
| Electronics | Silane, Ammonia, Rare gases | Semiconductor manufacturing |
| Industrial Gas | Oxygen, nitrogen, and Argon | Gas filling, distribution |
| Research | Helium, Neon, Xenon | Laboratories, research facilities |
| Food & Beverage | CO₂, Nitrogen | Modified atmosphere packaging |
Contact Us Today
When your application demands more than just compression—when it requires purity, safety, and reliability—choose the diaphragm compressor experts at Xuzhou Huayan Gas Equipment Co., Ltd.
Let our 40 years of experience work for you. Contact our engineering team today to discuss your specific requirements:
- Email: Mail@huayanmail.com
- Phone: +8619351565170
Experience the difference that true engineering excellence makes. Trust Huayan for your most critical gas compression needs.
Post time: Feb-26-2026

