Like high-performance computers, industrial gas compressors generate significant heat during operation. The compression process inevitably produces thermal energy—energy that must be effectively managed to ensure equipment reliability, efficiency, and longevity. For diaphragm compressors, which often handle demanding applications with high pressure ratios, proper cooling is not just an option; it is an engineering necessity.
At Xuzhou Huayan Gas Equipment Co., Ltd., our 40 years of manufacturing experience have taught us that the choice between air cooling and water cooling can significantly impact your compressor’s performance, operating costs, and suitability for your specific application. In this article, we explore both cooling methods, their advantages and limitations, and how Huayan’s engineering expertise helps you make the right choice.
Why Cooling Matters for Diaphragm Compressors
Diaphragm compressors are unique in their ability to handle high-purity, hazardous, and valuable gases with zero contamination. However, they also face significant thermal challenges:
- High Pressure Ratios: Diaphragm compressors often operate with large pressure ratios, generating substantial compression heat.
- Temperature Sensitivity: Excessive heat can degrade diaphragm materials, affect hydraulic oil properties, and reduce volumetric efficiency.
- Gas-Specific Requirements: Some gases require strict temperature control to prevent decomposition, polymerization, or safety incidents.
Research on advanced diaphragm compressors shows that effective cooling can reduce exhaust temperatures by as much as 184.5°C under high-pressure ratio conditions, dramatically improving both efficiency and component life.
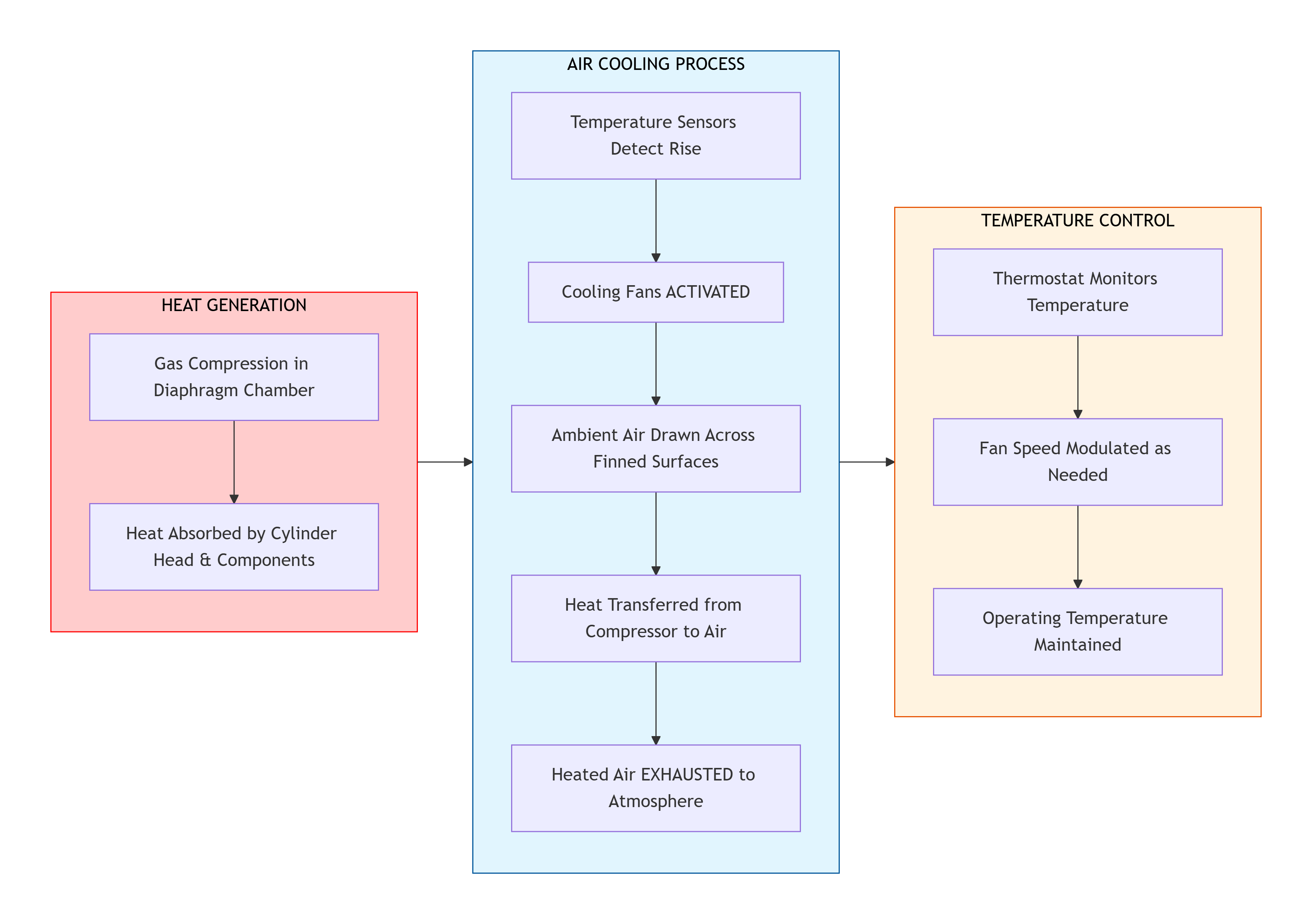
Air-Cooled Diaphragm Compressors: Principles and Applications
How Air Cooling Works
Air-cooled compressors rely on forced ventilation to dissipate heat. Fans drive ambient air across finned surfaces, coolers, and compressor components, using air directly as the cooling medium without any intermediate fluids.
Advantages of Air Cooling
- Simpler Installation: No need for cooling towers, water pumps, or complex piping systems.
- Lower Initial Investment: Elimination of water-related infrastructure reduces capital costs.
- Flexible Siting: Units can be placed almost anywhere with adequate ventilation, making relocation easier.
- Lower Maintenance: No water treatment, no scale removal, no risk of freezing.
- Cleaner Operation: No risk of water contamination in the process stream.
Limitations of Air Cooling
- Ambient Temperature Dependent: Cooling efficiency drops significantly in high-temperature environments.
- Higher Fan Energy Consumption: Constantly running fans consume additional electricity.
- Space Requirements: Adequate clearance around the unit is essential for proper air circulation.
- Performance Limits: For very high heat loads or large compressors, air cooling may be insufficient.
Best Applications for Air Cooling
- Facilities with limited access to cooling water
- Intermittent or moderate-duty cycles
- Cold or temperate climates
- Smaller compressor installations (<100 HP equivalent)
- Remote locations where water infrastructure is impractical
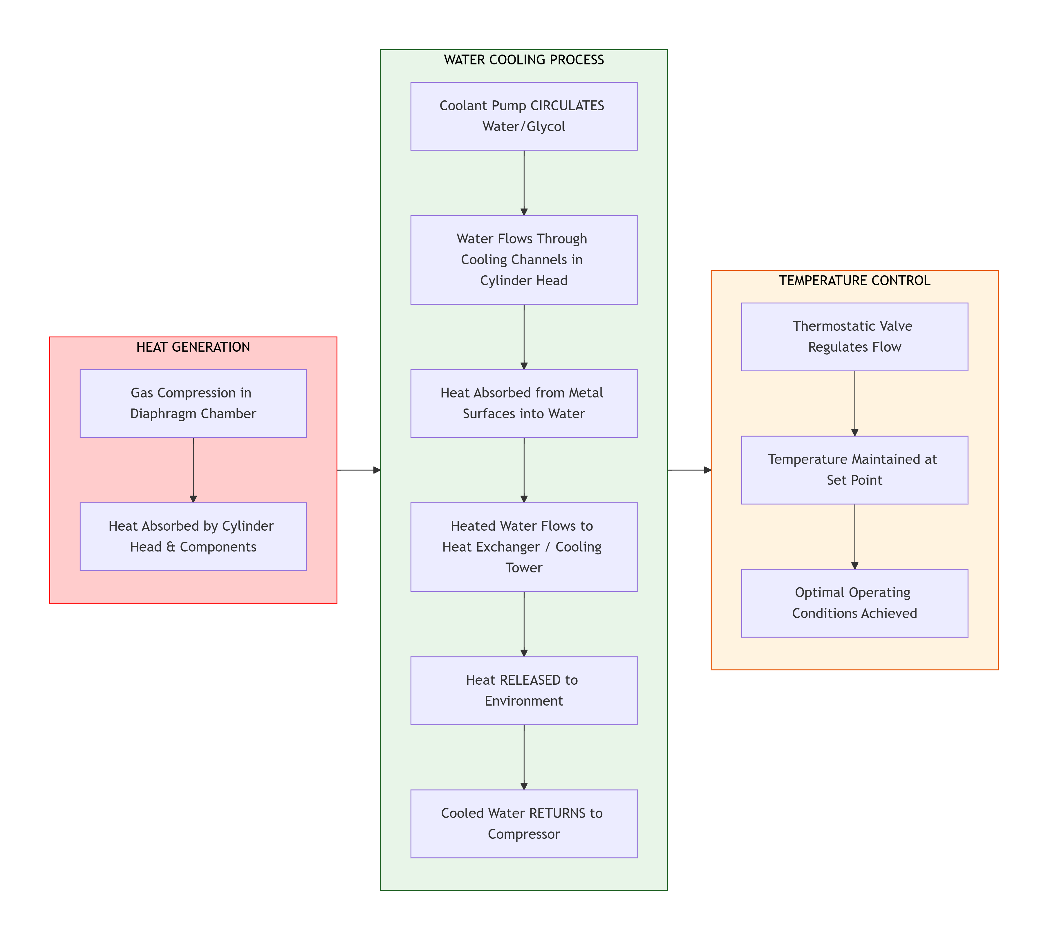
Water-Cooled Diaphragm Compressors: Principles and Applications
How Water Cooling Works
Water-cooled systems use water as the heat transfer medium, leveraging its high specific heat capacity for efficient heat removal. There are three primary configurations:
- Open Systems (Once-Through): Water from municipal mains, wells, or natural sources passes through the compressor and is discharged. Simple but costly to operate.
- Open Systems with Circulation (Cooling Tower): Water is recirculated through a cooling tower where evaporation cools it before returning to the compressor. More water-efficient but requires treatment.
- Closed Systems with Heat Exchanger: Water continuously circulates between the compressor and an external heat exchanger, cooled by either another water circuit or ambient air. Minimal water loss, lowest maintenance.
Advantages of Water Cooling
- Ambient Temperature Independent: Stable cooling performance regardless of outdoor conditions.
- Higher Heat Transfer Efficiency: Water’s specific heat capacity is significantly higher than air’s.
- Superior for High Heat Loads: Essential for large compressors and continuous high-pressure operation.
- Extended Equipment Life: Lower and more stable operating temperatures reduce thermal stress on components.
- Compact Footprint: No need for large ventilation clearances.
Limitations of Water Cooling
- Higher Initial Investment: Requires cooling towers, pumps, piping, and water treatment equipment.
- Ongoing Operating Costs: Water consumption, treatment chemicals, and energy for pumps.
- Maintenance Requirements: Regular water quality analysis, scale prevention, algae control, and freeze protection.
- Installation Complexity: Permanent piping and site planning required.
- Disposal Considerations: Heated discharge water may face environmental regulations.
Best Applications for Water Cooling
- Continuous 24/7 operation
- High-ambient-temperature environments
- Large horsepower compressors
- Facilities with existing water infrastructure
- Applications requiring exceptionally stable temperatures
- Southern or tropical climates
Comparative Analysis: Making the Right Choice
| Factor | Air-Cooled | Water-Cooled |
|---|---|---|
| Initial Cost | Lower | Higher (cooling tower, pumps, piping) |
| Operating Cost | Fan electricity only | Water + treatment + pump energy |
| Maintenance Complexity | Simple (fan cleaning) | Complex (water treatment, scale control) |
| Climate Dependence | High | None |
| Heat Load Capacity | Moderate | High |
| Installation Flexibility | Excellent | Limited |
| Space Efficiency | Requires ventilation clearance | More compact per unit of cooling |
| Reliability in High Ambient | Decreases | Stable |
| Environmental Considerations | None | Water consumption, discharge permits |
Industry Rule of Thumb
A practical guideline in compressor engineering states that for compressors above approximately 6 HP (horsepower), air cooling may become inadequate for continuous duty, and water cooling is often recommended to ensure proper heat dissipation and equipment safety. For smaller units or intermittent service, air cooling remains a perfectly viable choice.
The Huayan Advantage: Engineered for Your Conditions
At Xuzhou Huayan Gas Equipment Co., Ltd., our 40 years of manufacturing experience mean we understand that cooling is not a one-size-fits-all decision. Our diaphragm compressors—including the GZ, GL, GV, and GD series—are engineered with flexibility in mind.
Advanced Cooling Designs
Modern diaphragm compressor research has demonstrated the effectiveness of innovative cooling approaches. Our designs incorporate:
- Multi-channel cooling flow paths within the diaphragm head, arranged to maximize heat transfer around high-temperature zones.
- Strategic cooling channel placement that ensures both upper and lower diaphragm heads receive adequate cooling, maintaining temperature uniformity.
- Optimized cooling circuit geometries (including asterisk-pattern arrangements) that maximize surface area contact with the coolant.
Customized Solutions
We recognize that your specific application, site conditions, and operational profile determine the optimal cooling method. That is why we offer the following:
- Site-specific engineering analysis to match cooling method to your ambient conditions
- Custom cooling circuit designs tailored to your gas composition and pressure requirements
- Hybrid options where appropriate, combining the best of both approaches
- Retrofit and upgrade capabilities for existing installations
Decades of Expertise
With 40 years in the gas compression industry, our technical team brings unparalleled knowledge to every project. We understand the thermal dynamics of diaphragm compression and how to manage them effectively—whether in the desert heat of the Middle East, the humid tropics of Southeast Asia, or the cold winters of Northern Europe.
Conclusion: No Universal Answer, Only the Right Solution for You
The choice between air cooling and water cooling for your diaphragm compressor is not about which technology is “better” in absolute terms. It is about which technology is better for your specific situation.
- Choose air cooling when simplicity, lower initial cost, installation flexibility, and minimal maintenance are your priorities—and when your ambient conditions and duty cycle support it.
- Choose water cooling when you need maximum cooling capacity, temperature stability independent of climate, and extended equipment life for continuous high-load operation—and when you can support the infrastructure investment.
At Xuzhou Huayan Gas Equipment Co., Ltd., we do not simply sell compressors. We engineer solutions. Our 40 years of experience manufacturing both piston and diaphragm compressors—in both air-cooled and water-cooled configurations—means we can guide you to the optimal choice with confidence.
Contact Us Today
Ready to discuss which cooling solution is right for your application? Let our engineering team put four decades of expertise to work for you.
- Email: Mail@huayanmail.com
- Phone: +8619351565170
Trust Huayan—where experience meets innovation in gas compression.
Post time: Mar-02-2026


